- New
Product description: USB Type-C power connector with TPS2116 multiplexer - usb09b - Pololu 3729
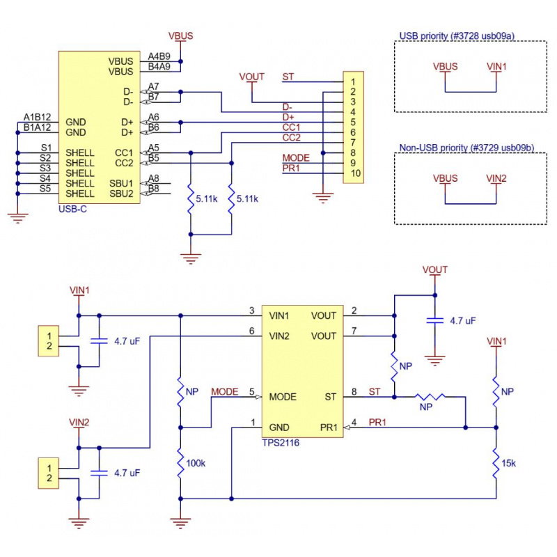
The Pololu 3729 board was designed for convenient power management in electronic circuits, embedded systems, and prototyping projects. The TPS2116 chip enables automatic or controlled switching between two voltage sources without any noticeable interruption in receiver operation. Thanks to the use of internal MOSFET transistors, the module operates more efficiently than traditional diode-based circuits by minimizing energy loss and reducing voltage drop in the power supply path. The presence of a USB Type-C connector allows for easy use of standard power supplies and chargers as one of the power channels. The usb09b (3729) version is designed so that the USB (VBUS) is connected to VIN2, meaning that the external source (VIN1) is preferred in priority mode . The module has a 2.54 mm pitch pinout, facilitating integration with breadboards and prototyping systems.
Main features of the module
- Input voltage range : Supports 1.6V to 5.5V power supply
- Maximum output current : up to 2.5 A continuous operation
- Automatic Source Switching : Selects the higher voltage input in default mode.
- Priority and manual mode : inputs can be controlled using the MODE and PR1 pins
- USB Type-C connector : VBUS line connected to VIN2 input
- Backfeed protection : blocking current flow to power sources
- 2.54 mm pitch pins : easy integration with breadboards and goldpins
- Additional USB signals : D+, D-, CC1 and CC2 lines derived
- ST status output : information about the currently active power input
USB Type-C power connector pins
The module provides a complete set of key pins necessary for building a reliable power supply and integrating with the USB Type-C interface. The VIN1 input is used to connect an external power source, and this is the preferred source in this version of the board when operating in priority mode. The VIN2 input is connected to the VBUS line of the USB Type-C connector, while VOUT is the common power output for the receiver. The board also includes MODE and PR1 control pins, which allow you to select the method of switching between power sources. The ST pin serves as a status signal and indicates which input is currently active. Additionally, the module outputs the D+ , D- , and CC1 lines. and CC2 , so the board can also be used as a USB Type-C breakout for power and auxiliary applications.
Module operation and connection of the USB Type-C power connector with a multiplexer
In the default configuration, the MODE pin is held low, so the circuit automatically selects the power source with the higher voltage. This is useful for devices that need to be powered alternately from USB and an external power supply without requiring manual user intervention. In this mode, switching occurs smoothly, helping to maintain continuous operation of the connected receiver. If the MODE pin is set high, the source selection depends on the PR1 signal. For the usb09b version, this means you can set priority for the VIN1 input, i.e., the external power supply, while the USB Type-C power connected to VIN2 will be the backup source. During assembly, remember that USB and VIN2 are interconnected, so when using USB simultaneously, connect the external power source only to VIN1 to avoid short circuiting between the sources.
Technical specifications of the module
- Chip: TPS2116
- Board version: usb09b
- Input voltage range: 1.6V to 5.5V
- Maximum output current: 2.5 A
- Connector: USB Type-C
- VBUS connection: with VIN2 input
- Operating modes: automatic, priority, manual
- USB data lines: D+, D-
- USB configuration lines: CC1, CC2 with 5.11 kΩ resistors to GND
- Input capacitors: 2 x 4.7 µF
- Output capacitor: 4.7 µF
- Pin pitch: 2.54 mm
- Dimensions: 25.4 x 14 x 4.6 mm
- Weight: 1 g
Contents of the set
- 1x Pololu 3729 Module - USB Type-C Power Connector with TPS2116 Multiplexer
Useful links |




