- New
Product description: USB Type-C power connector with TPS2116 multiplexer - usb09a - Pololu 3728
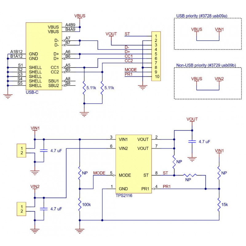
The Pololu 3729 board was designed for convenient power management in electronics projects, embedded systems, and prototyping solutions. The TPS2116 chip enables both automatic and controlled switching between two voltage sources without interrupting the operation of the powered device. Thanks to the use of internal MOSFET transistors, the module offers higher efficiency than traditional diode circuits, reducing energy loss and voltage drops. The integrated USB Type-C connector allows for the convenient use of popular power supplies and chargers as one of the power sources. In the USB priority version (usb09a), the VBUS line from the USB Type-C port is connected to the VIN1 input, ensuring that USB power is selected as the primary power source in priority mode. The module is equipped with 2.54 mm pitch pins, facilitating integration with breadboards and prototyping systems.
Main features of the module
- Automatic power source switching : the system intelligently selects the active source, ensuring continuous operation of the device without resets or interruptions
- High energy efficiency : the use of internal MOSFET transistors eliminates voltage losses typical of diode systems
- USB Power Priority : In this version, USB Type-C power (VIN1) can be set as the main power source in priority mode
- Flexible operating modes : operation can be configured via MODE and PR1 pins, allowing you to tailor the switching method to a specific application
- Wide voltage range : Supports power sources from 1.6V to 5.5V, increasing compatibility with various systems
- Supports larger loads : can handle currents up to 2.5 A, allowing you to power more demanding systems
- Integrated USB Type-C connector : convenient use of standard USB chargers and power supplies as one of the sources
- Pinouts for prototype projects : 2.54 mm pitch allows for quick use with breadboards and expansion modules
- ST Status Signal : Allows monitoring which power source is currently active
- Power source protection : the system blocks the flow of reverse current, increasing the safety of the entire system
USB Type-C power connector pins with multiplexer
The module provides all the key pins needed for integration in electronic projects and the full functionality of the TPS2116 chip.
- VIN1: USB (VBUS) connected power input - preferred source
- VIN2: second external power input
- VOUT: power output to the receiver
- GND: common ground for all components
- MODE: select operating mode (automatic / priority / manual)
- PR1: Source selection control or switching threshold
- ST: Status signal informing about the active source
- D+ / D-: USB 2.0 data lines
- CC1/CC2: USB Type-C configuration lines
2.54 mm pitch pins allow easy connection to a breadboard or your own system.
Module operation and connection of the USB Type-C power connector with a multiplexer
The module can operate in several modes, allowing you to tailor its operation to your application. In default mode (MODE low), the circuit automatically selects the higher-voltage source. This allows the device to be powered from both USB and an external source without the need for manual switching. In priority mode (MODE and PR1 high), the VIN1 input is preferred, which in this version powers the USB Type-C . If the voltage drops below a set threshold, the circuit will automatically switch to the VIN2 input. Avoid connecting two sources to the same input simultaneously to prevent short circuits.
Technical specifications of the module
- Chip: TPS2116
- Board version: usb09a
- Input voltage range: 1.6V to 5.5V
- Maximum output current: 2.5 A
- Connector: USB Type-C
- VBUS connection: with VIN1 input
- Operating modes: automatic, priority, manual
- USB data lines: D+, D-
- USB configuration lines: CC1, CC2 with 5.11 kΩ resistors to GND
- Input capacitors: 2 x 4.7 µF
- Output capacitor: 4.7 µF
- Pin pitch: 2.54 mm
- Dimensions: 25.4 x 14 x 4.6 mm
- Weight: 1 g
Contents of the set
- 1x Pololu 3728 Module - USB Type-C Power Connector with TPS2116 Multiplexer
Useful links |




